微信
扫码
预约
挂号
支付宝
扫码
预约
挂号
院长信箱
OA办公系统
网站首页
医院介绍
关于我们
新闻动态
院级新闻
科室新闻
通知公告
健康科普
信息公开
机构信息
设备技术
研究平台
医疗价格
环境导引
诊疗服务
行风投诉
科普健教
便民服务
监督保障
医疗服务信息
人事公告
医疗信息
医疗特色
领先技术
医疗设备
特色服务
护理服务
护理文化
医院文化
名医名家
先进事迹
职工风采
医患之间
党群工作
党建先锋
纪检监察
职工之家
科研教育
教科学习
政策法规
政策法规
护士上门
护士上门
首页
医院介绍
+
-
关于我们
新闻动态
+
-
院级新闻
科室新闻
通知公告
健康科普
信息公开
+
-
机构信息
设备技术
研究平台
医疗价格
环境导引
诊疗服务
行风投诉
科普健教
便民服务
监督保障
医疗服务信息
人事公告
医疗信息
医疗特色
+
-
领先技术
医疗设备
特色服务
护理服务
+
-
护理文化
医院文化
+
-
名医名家
先进事迹
职工风采
医患之间
党群工作
+
-
党建先锋
纪检监察
职工之家
科研教育
+
-
教科学习
政策法规
+
-
政策法规
机构信息
设备技术
研究平台
医疗价格
环境导引
诊疗服务
行风投诉
科普健教
便民服务
监督保障
医疗服务信息
人事公告
医疗信息
服务时间
专业介绍
就诊须知
住院须知
预约诊疗
检验检查
分级诊疗
远程医疗
社区服务
特需诊疗
临床研究
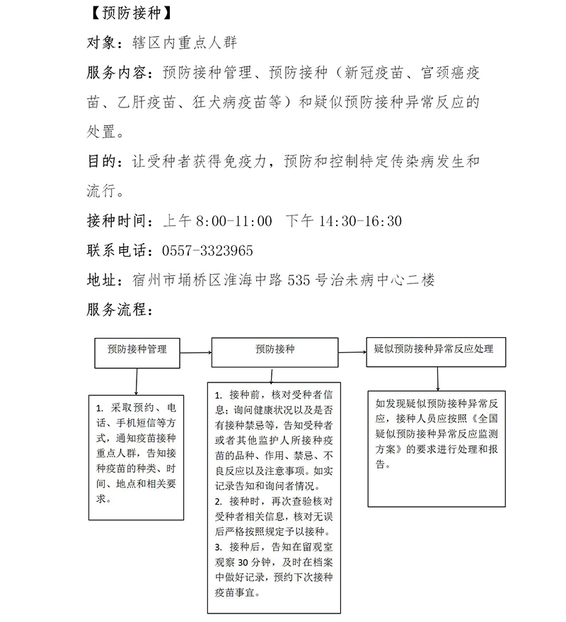
预防接种服务流程
发布日期:2023-07-20 浏览次数:4494
上一篇:
宿州市第一人民医院护士到家---护士上门服务
下一篇:
健康教育服务流程
部门网站 +
行业网站 +
网新科技
相关部门 +
中华人民共和国国家卫生健康委员会
直通平台 +